foto1
Stage Pro-sound
foto1
Stage Pro-lighting
foto1
Tube Amplifier
foto1
Disco Bar
foto1
Karaoke & Bistro Systems
e-mail: soundlightingvn@gmail.com
Phone: +84 903 923 527

MISCELLANEOUS ITEMS

Ai đang truy cập

We have 26 guests and no members online

03039154
Hôm nay
Hôm qua
Tất cả
186
530
3039154

06-10-2025 08:28

Đăng ký/đăng nhập

Welcome, Guest
Username: Password: Remember me

TOPIC: tư vấn ráp ampli đèn EL84

tư vấn ráp ampli đèn EL84 12 Oct 2011 20:38 #676

  • muathuuongruou
  • muathuuongruou's Avatar
  • Offline
  • Expert Boarder
  • Posts: 120
  • Karma: 2
Chào chú Phúc
Hiện tại cháu đã sưu tầm được 02 chiếc 12AX7 và 04 chiếc EL84, cho cháu hỏi nên sử dụng sơ đồ nào để ráp, cháu cần sơ đồ mạch công suất vừa phải đủ nghe cá nhân trong phòng nhỏ. Cháu không phải chuyên ngành điện tử nên nhờ chú tư vấn cụ thể đặc biệt là phần quấn biến thế xuất âm.
Cảm ơn chú nhiều.
Last Edit: 13 Oct 2011 12:56 by tuyenphuc.
The administrator has disabled public write access.

Re:tư vấn ráp ampli đèn EL84 12 Oct 2011 20:39 #677

  • muathuuongruou
  • muathuuongruou's Avatar
  • Offline
  • Expert Boarder
  • Posts: 120
  • Karma: 2
Xin lỗi chú cháu gõ nhầm tiêu đề.

Regards,
The administrator has disabled public write access.

Re:tư vấn ráp ampli đèn EL84 12 Oct 2011 22:14 #679

  • tuyenphuc
  • tuyenphuc's Avatar
  • Offline
  • Administrator
  • Posts: 536
  • Thank you received: 93
  • Karma: 9
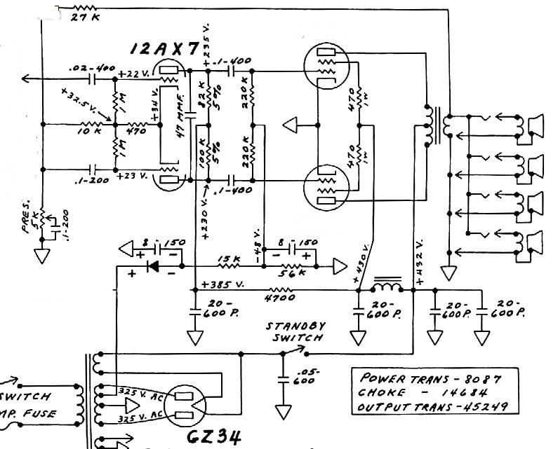
Dưới đây là 1 sơ đồ tube amp đa năng có thể dùng cho tất cả các loại đèn công suất ráp PP nào 6V6, 6BQ5 (EL84), 6L6, 6CA7 cho tới 6550 đều được tuốt. Cắt ra từ ampli bass của Fender nên tiếng bass rất tròn trịa.

Em ráp EL84 ra chỉ khoảng 10 => 15 watt nên hạ volt AC nguồn xuống khoảng 280VAC là vừa. Đèn yếu mạnh thì chỉnh volt âm cho vừa, có thể hạ hay nâng.

Nếu linh kiện đúng và biến thế OPT tốt, bảo đảm chạy rất hay. Ngã vào thì phải thêm pre-amp như tôi đã hướng dẫn trong những bài trước, ko có lấy pre bán dẫn đưa vào cũng được.

OPT thì em coi lại bài chỉ cách quấn cho 6L6. Số vòng dây giữ nguyên nhưng dây nhỏ đi cho phù hợp với Fe nhỏ. Giữ nguyên qui cách như vậy cũng vẫn tốt vì nên nhớ rằng quấn dây nhỏ bao giờ cũng khó hơn dây lớn.

Cứ bắt đầu làm đi, có trục trặc gì thì vào đây hỏi tiếp nhé.

The administrator has disabled public write access.

Re:tư vấn ráp ampli đèn EL85 13 Oct 2011 01:17 #681

  • dtp
  • dtp's Avatar
  • Offline
  • Fresh Boarder
  • Posts: 16
  • Karma: 0
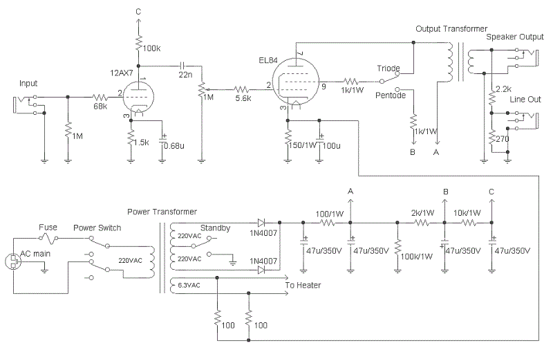
Tiện đây chú cho cháu hỏi mạch này cũng của EL84. Cháu cũng không phải dân điện tử và đây là lần đầu tiên làm ammpli đèn nên muốn chọn mạch này cho đơn giản. Chú cho cháu hỏi là mạch này dùng điện trước khi nắn dòng là 220v, vậy cháu không dùng biến thế mà mắn dòng trực tiếp điện 220v được không? Các con trở 100k, 5.6k, 1.5k không ghi công suất thì là điện trở thường đúng không chú? Tụ 0.6u có yêu cầu điện áp chịu đựng gì không và cuối cùng cho cháu hỏi là biến áp xuất âm cho mạch này quấn với thông số thế nào ạ? Rất mong được sự giúp đỡ của chú? Cháu cám ơn chú.
The administrator has disabled public write access.

Re:tư vấn ráp ampli đèn EL85 13 Oct 2011 01:36 #682

  • muathuuongruou
  • muathuuongruou's Avatar
  • Offline
  • Expert Boarder
  • Posts: 120
  • Karma: 2
Chú cho cháu hỏi mạch nguồn trên cháu hạ xuống còn 280V nhưng còn 1 dây nằm ở giữa từ tụ nối tầng đi qua R 220K và qua R 15k đi qua tiếp 1 diode nối song song với 1 tụ về, nó có điện áp bao nhiêu ạ.
The administrator has disabled public write access.

Re:tư vấn ráp ampli đèn EL84 13 Oct 2011 12:57 #683

  • tuyenphuc
  • tuyenphuc's Avatar
  • Offline
  • Administrator
  • Posts: 536
  • Thank you received: 93
  • Karma: 9
-Sơ đồ em đưa ra là ráp Class A SE đơn giản nhưng tiếng nghe bị khô (thiếu bass). Nếu dùng trực tiếp nguồn 220V cũng được nhưng mỗi khi rờ vào chassis sẽ bị điện giật đau lắm. Điện trở không ghi thì là ½ watt, em nên dùng 1w cho đẹp. Tụ nằm ở cathode là tụ hóa volt thấp chỉ khoảng 25VDC. OPT của dòng SE nhỏ watt tôi chưa nghiên cứu nên ko biết, nghe nói quấn chua lắm em à, càng nhỏ càng khó. Tôi đã thấy có người ráp schema này rồi, nhưng dùng 2 cục OPT Tango Nhật.

-Dây đó tách từ cuộn cao thế, khoảng 80VAC, em có thể lấy thẳng từ cuộn 325 cũng được nhưng phải tăng điện trở lên 220K, tụ lên 450VDC. Tụ volt cao ko có, em dùng 2 tụ volt thấp đấu nối tiếp, volt chịu lên gấp đôi nhưng điện dung giảm 1 nửa.
The administrator has disabled public write access.

Re:tư vấn ráp ampli đèn EL84 13 Oct 2011 14:30 #684

  • dtp
  • dtp's Avatar
  • Offline
  • Fresh Boarder
  • Posts: 16
  • Karma: 0
Chú có thể nói rõ việc điện giật không, nó chỉ giật như là điện cảm ứng trên màn hình CRT hay là có thể nguy hiểm đến tính mạng ạ? Mạch này thiếu bass thì cháu có thể thay tụ nối tầng điện dung lớn hơn để cải thiện được không? Cháu đang thực hiện rồi, nếu được thì cháu sẽ mua tụ nôi tầng khác. Cháu cám ơn chú.
The administrator has disabled public write access.

Re:tư vấn ráp ampli đèn EL84 13 Oct 2011 15:26 #685

  • tuyenphuc
  • tuyenphuc's Avatar
  • Offline
  • Administrator
  • Posts: 536
  • Thank you received: 93
  • Karma: 9
Ủa! 2 em khác nhau hả? tôi ko để ý.

Giật chết người đấy, khi nắn điện xong em bắt buộc phải hàn 1 mối xuống chassis, vậy cũng như trực tiếp rồi, có biến thế là để cách ly. TV hồi xưa làm theo cách này để ăn gian biến thế, nhưng toàn bộ họ cho vào vỏ nhựa, button vặn cũng nhựa luôn nên ko sao. Sửa loại TV này phải ngồi trên ghế gỗ gác chân mới dám làm.

Tăng điện dung tụ liên lạc chỉ làm tăng cường độ tín hiệu thôi, có cảm giác lên bass 1 chút. Class A SE phải có thêm pre-amp có mạch tone thật mạnh. mới đủ. Nhưng bù lại tiếng mid của nó nghe đẹp lắm, mất này thì có kia thôi.
The administrator has disabled public write access.

Re:tư vấn ráp ampli đèn EL84 13 Oct 2011 17:35 #686

  • muathuuongruou
  • muathuuongruou's Avatar
  • Offline
  • Expert Boarder
  • Posts: 120
  • Karma: 2
Vâng là 2 người khác nhau hoàn toàn, nhưng cháu sẽ lắp thử sơ đồ của chú, Theo sơ đồ của chú thì sẽ hạ điện áp nguồn xuống 280VAC. Nếu đấu dây đó vào trực tiếp điện 280 VAC thì thay điện trở 15k = 220k hay số khác vì chú ghi đấu vào 325VAC. Chiếc tụ thay = tụ 450V (đấu nối tiếp 2 tụ), nhưng điện dung của tụ sau khi tính công thức 1/C=1/C1 + 1/C2 cao hơn có được không ạ hay tụ đó nên để điện dung trong khoảng nào. Những tụ chú không ghi đơn vị đằng sau thì là pF hay microF hay nF?
Cảm ơn chú.
The administrator has disabled public write access.

Re:tư vấn ráp ampli đèn EL84 13 Oct 2011 18:02 #687

  • muathuuongruou
  • muathuuongruou's Avatar
  • Offline
  • Expert Boarder
  • Posts: 120
  • Karma: 2
- Gửi dtp
Nếu đấu trực tiếp điện áp 220v không qua biến thế thì sẽ phải sử dụng mạch chỉnh lưu khác, có thể dùng 4 diode, giả sử khi diode hỏng lúc đó dòng sẽ thông trực tiếp sang cực mass và lại được đấu vào vỏ máy thì chắc chắn sẽ bị giật.
Nếu cậu dùng qua biến thế sẽ an toàn bởi vì ngay cả khi biến thế hỏng thì mọi điểm sau biến thế đều không có điện. Chỉ trừ trường hợp quấn không cách ly tốt hoặc sơ xuất để 2 cuộn dây sơ cấp và thứ cấp chập điện với nhau.

- Gửi chú Phúc:
Cháu nghĩ vậy không biết có đúng không.
The administrator has disabled public write access.
Moderators: 10
Time to create page: 0.085 seconds