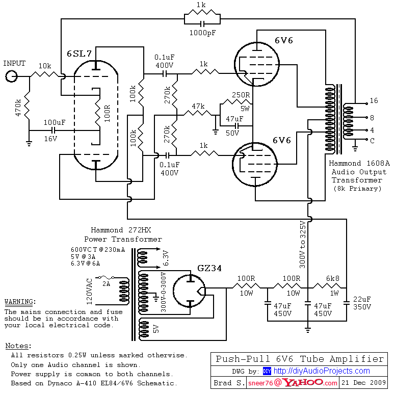
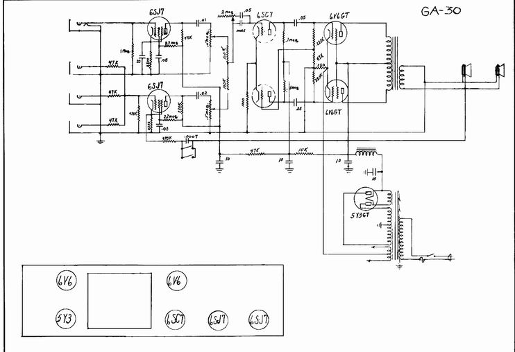
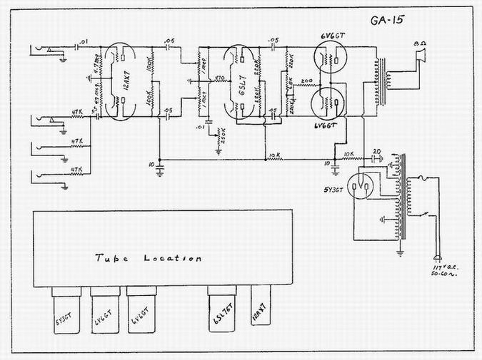
Welcome, Guest Username: Password: Remember me Forgot your password? Forgot your username? Create an account Forum Home Sound Ampli đèn Xin sơ đồ Guita tube amp Page:123 TOPIC: Xin sơ đồ Guita tube amp Xin sơ đồ Guita tube amp 15 Nov 2011 16:37 #748 thanghd Offline Senior Boarder Posts: 55 Thank you received: 3 Karma: 0 Ngắm ampli anh lắp mê quá, nay cũng xin tự lắp guita tube ampli sử dụng 1x 6SN7, 1or2 6V6 và 5U4GB nắn nguồn. Mong anh cho sơ đồ và chỉ giáo.Xin cám ơn. The administrator has disabled public write access. Re:Xin sơ đồ Guita tube amp 15 Nov 2011 18:03 #749 10 Offline Moderator Posts: 233 Thank you received: 46 Karma: 2 chào bạn thanghd.nếu bạn dự tính lắp 6v6 thì mình có mạch này đơn giản gửi bạn tham khảo. The administrator has disabled public write access. Re:Xin sơ đồ Guita tube amp 15 Nov 2011 18:17 #750 thanghd Offline Senior Boarder Posts: 55 Thank you received: 3 Karma: 0 Cám ơn bạn mạch này hay đấy. Mình sẽ ráp vô. The administrator has disabled public write access. Re:Xin sơ đồ Guita tube amp 15 Nov 2011 18:26 #751 10 Offline Moderator Posts: 233 Thank you received: 46 Karma: 2 nhưng chỉ có 10w thôi nhé.phần 6sl7 thay bằng 6sn7 càng tốt.bóng nắn GZ34 thay 5U4 cũng ok luôn. The administrator has disabled public write access. Re:Xin sơ đồ Guita tube amp 16 Nov 2011 14:29 #752 tuyenphuc Offline Administrator Posts: 536 Thank you received: 93 Karma: 9 Sơ đồ bạn 10 cho không phải của guitar. Tôi post vài sơ đồ của Gibson cho bạn nghiên cứu. The administrator has disabled public write access. Re:Xin sơ đồ Guita tube amp 16 Nov 2011 14:30 #753 tuyenphuc Offline Administrator Posts: 536 Thank you received: 93 Karma: 9 The administrator has disabled public write access. Re:Xin sơ đồ Guita tube amp 16 Nov 2011 14:31 #754 tuyenphuc Offline Administrator Posts: 536 Thank you received: 93 Karma: 9 The administrator has disabled public write access. Re:Xin sơ đồ Guita tube amp 16 Nov 2011 14:37 #756 tuyenphuc Offline Administrator Posts: 536 Thank you received: 93 Karma: 9 The administrator has disabled public write access. Re:Xin sơ đồ Guita tube amp 16 Nov 2011 14:38 #757 tuyenphuc Offline Administrator Posts: 536 Thank you received: 93 Karma: 9 Last Edit: 16 Nov 2011 14:40 by tuyenphuc. The administrator has disabled public write access. Re:Xin sơ đồ Guita tube amp 16 Nov 2011 16:43 #758 10 Offline Moderator Posts: 233 Thank you received: 46 Karma: 2 khà khà bác admin có nhiều mạch hay quá,bữa nay mới xuất hiện.thành ra mình (múa rìu qua mắt thợ rồi) The administrator has disabled public write access. Page:123 Board Categories Trang quản trị - Thông báo. - Việc tìm người & Người tim việc. Stage Technic - Âm thanh - Ánh sáng - Nhạc cụ - Tư vấn, thiết kế AT, AS. - Giải đáp thắc mắc ngoài kỹ thuật. - Nhạc công Home Sound - HiFi - Ampli đèn - Box Rao Vặt Moderators: 10 Forum Home Sound Ampli đèn Xin sơ đồ Guita tube amp Powered by Kunena ForumJoomla SEF URLs by Artio
BÀI VIẾT MỚI Clip YouTube: Air Supply live in Hanoi 1997. Fake, cắt ghép hoàn toàn. Shure 565SD, Dynacord mini, JBL D130F, những huyền thoại thời analog. Những phần mềm thiết kế âm thanh ánh sáng chuyên nghiệp Ampli đèn công suất khủng, dùng cho ca nhạc thính phòng. Tăng dynamic range cho thiết bị âm thanh digital live.
ĐỌC NHIỀU NHẤT Kỷ niệm 10 năm thành lập web-site Cách điều chỉnh graphic equalizer Tiếng "hú" (feedback): Nguyên nhân và cách xử lý Tự lắp ráp ampli đèn (DIY your tube amplifier) (1) Chào Mừng Tái Ngộ