foto1
Stage Pro-sound
foto1
Stage Pro-lighting
foto1
Tube Amplifier
foto1
Disco Bar
foto1
Karaoke & Bistro Systems
e-mail: soundlightingvn@gmail.com
Phone: +84 903 923 527

MISCELLANEOUS ITEMS

Ai đang truy cập

We have 26 guests and no members online

03039154
Hôm nay
Hôm qua
Tất cả
186
530
3039154

06-10-2025 08:28

Đăng ký/đăng nhập

Welcome, Guest
Username: Password: Remember me

TOPIC: Xin sơ đồ Guita tube amp

Re: Xin sơ đồ Guita tube amp 18 Mar 2016 21:10 #2335

  • Phan Lê Đệ
  • Phan Lê Đệ's Avatar
  • Offline
  • Senior Boarder
  • Posts: 43
  • Karma: 0

Chào bác, em là lính mới tinh, 03 tháng nay em giành 5-6 giờ mỗi ngày nghiên cứu về tube. Kiến thức điện tử bằng không, tìm một cái sơ đồ cho đúng để tập ráp thật quá khó khăn, anh em lâu năm bình luận, phân tích mạch em chả hiểu gì hết (cư nói mạch này thiếu cái này, sai cái kia... làm em tẩu hỏa nhập ma, hết đường lần mò).
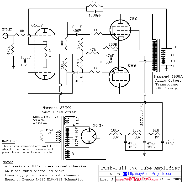
Hiện em đã kiếm được 02 bóng 6v6gt/g, 01 bóng 6sl7, 01 bóng 5y3g (thiếu đâu mua thêm). Nay, em muốn ráp theo cái sơ đồ trên không biết có được không ? Sơ đồ đó chuẩn rồi chứ ạ.
Sơ đồ có phần khoanh đỏ mờ quá, bác có thể giúp em tính nó trị số bao nhiêu ạ. Phần biến áp nguồn có cao áp ra bao nhiêu ạ
Trân trọng
The administrator has disabled public write access.

Re: Xin sơ đồ Guita tube amp 19 Mar 2016 02:40 #2336

  • tuyenphuc
  • tuyenphuc's Avatar
  • Offline
  • Administrator
  • Posts: 536
  • Thank you received: 93
  • Karma: 9
Mạch này là của Gibson đó em, mới tập ráp thì cái này là vừa rồi, công suất nếu bóng mới cỡ 12w, với loa 30cm, guitar tòng teng rất đã, lớn nữa sợ hàng xóm chửi.

Điện trở đó là 6.8k, giống như mạch bên trên nó trong topic này.

Cao áp khoảng 250AC là vừa.
The administrator has disabled public write access.
The following user(s) said Thank You: Phan Lê Đệ

Re: Xin sơ đồ Guita tube amp 20 Mar 2016 01:18 #2337

  • Phan Lê Đệ
  • Phan Lê Đệ's Avatar
  • Offline
  • Senior Boarder
  • Posts: 43
  • Karma: 0
Cảm ơn bác. Em thực thi bác nhé. Em hỏi ngu tý nữa... Hi
Mạch này có cần pre nữa thì mới chạy được hay là đã có pre là cái bóng 12ax7. Chỗ biến trở 250k có phải volume không. Chỗ biến trở 1m có phải để chỉnh bass và trele không.
Bóng 6sl7 thay bằng 6sn7 được không.
Cuối cùng chỗ tín hiệu vào đó ạ. Lổ cắm trên cùng dùng để cắm thiết bị gì và 3 lỗ dưới dùng để cắm thiết bị gì
Bác khai sáng cho em với. Lính mới có hàng ngàn câu hỏi mà.
The administrator has disabled public write access.

Re: Xin sơ đồ Guita tube amp 22 Mar 2016 19:14 #2338

  • tuyenphuc
  • tuyenphuc's Avatar
  • Offline
  • Administrator
  • Posts: 536
  • Thank you received: 93
  • Karma: 9
Khỏi cần pre, cứ cắm guitar vào là la làng. Cắm micro cũng kêu luôn nhưng phải là loại micro hi-Z, 50k ohm.

Jack cái 1 là channel 1, jack 2,3, 4 là channel 2 đấu chung, bỏ 3,4 cũng được.

2 biến trở 1M là volume cho 2 channel 1,2, biến trở 250k là tone chung.

Không thay bằng 2SN7 được, sẽ mất độ lợi, Nếu em biết đổi chân đèn, thì thay bằng 12AX7.

Hôm CN có đám giỗ, nhậu xong ngủ luôn, tôi cứ tưởng đã trả lời rồi, hôm nay đọc lại mới biết, hì hì.
The administrator has disabled public write access.
The following user(s) said Thank You: Phan Lê Đệ

Re: Xin sơ đồ Guita tube amp 22 Mar 2016 21:02 #2339

  • Phan Lê Đệ
  • Phan Lê Đệ's Avatar
  • Offline
  • Senior Boarder
  • Posts: 43
  • Karma: 0
- Cảm ơn bác, thú thật cái món amly đèn làm em toát mồ hôi hột. Đầu óc khi nào cũng ù ù, càng đọc càng rối, mỗi việc chọn mạch nào để làm theo y như cái tranh có sẵn cũng không xong.
- Theo như bác phân tích mạch trên em thấy: Thứ nhất, cái này thiết kế để nhạc công chơi ghita, hic... mà em thì đâu có biết chơi ghita (thực ra hồi trước cũng có theo học 1 lớp đàng hoàng, được đâu mấy tháng thì bỏ hẳn... kết luận mình không có năng khiếu). Thứ hai, mục đích của em ráp amly là để cắm đầu CD, đầu băng cối... hay cái gì phát băng tương tự vào amly để nghe thôi. Thứ ba, bóng 12ax7 bé tẹo, lắp vào nhìn không hoành tráng, em thích bóng to như 6sn7 nhìn nó hầm hố hơn hẳn.
- Em có đường lick này, rất nhiều mạch ghita (hàng trăm cái ấy) các bác nghiên cứu: 6v6power.ru/inf/amplifier/gibson
- Vì những lý do trên, em xin phép không làm sơ đồ trên nữa ạ. Em lại tìm được cái sơ đồ này, vẽ rõ ràng, tại đường dẫn
www.amplimos.it/images/Knight%2010W.bmp

Knight 10W.bmp

Bác Phúc thương em cho trót nhé, giúp em xem mạch này Ok không ?
Mạch này có cần pre nữa mới chạy được không ?
Mục đích của em ráp amly là để cắm đầu CD, đầu băng cối... hay cái gì phát băng tương tự vào amly để nghe, mạch này làm được như thế không ?
Chỗ volume có trị số 1MEG ta thay bằng 500k có được không ?
Chỗ biến trở 500.000 omh đùng để làm gì ạ ? cái biến trở này có cần công suất lớn không hay ta thay cái volume bình thường 500k (dùng cho amli bán dẫn) vào là được ?
Sau đèn 5y3G em thấy datasheet có ghi tụ lọc trị số 10MF, sao trong mạch lên đến 40MF ?
Em không thấy nguồn ghi cao áp ra, nếu quấn cao áp có điểm giữa như mạch thì bác tính giúp em cao áp cho mạch này là bao nhiêu ạ ?
OPT có phải 8k/8omh không ạ ?
HIHI... em hỏi ngu tý nữa, chỗ 2 vòng tròn (phía trên sơ đồ) họ vẽ cái gì như hai cái công tắc chuyển mạch, nó là cái gì ạ, bỏ đi có được không ?
Trân trọng !
Last Edit: 22 Mar 2016 21:12 by Phan Lê Đệ.
The administrator has disabled public write access.

Re: Xin sơ đồ Guita tube amp 22 Mar 2016 21:04 #2340

  • Phan Lê Đệ
  • Phan Lê Đệ's Avatar
  • Offline
  • Senior Boarder
  • Posts: 43
  • Karma: 0
Sao không lên hình ta, bác xem tại đường dẫn này www.amplimos.it/images/Knight%2010W.bmp
Cảm ơn bác
Last Edit: 22 Mar 2016 21:07 by Phan Lê Đệ.
The administrator has disabled public write access.

Re: Xin sơ đồ Guita tube amp 23 Mar 2016 14:43 #2341

  • tuyenphuc
  • tuyenphuc's Avatar
  • Offline
  • Administrator
  • Posts: 536
  • Thank you received: 93
  • Karma: 9
Ai bảo, topic này dành cho guitar mà.

Nếu ráp để nghe nhạc, em có thể xài schema của bạn 10 ngay đầu topic này, rất dễ ráp. Muốn hay hơn nữa thì sau này ráp thêm cái pre 2 bóng 12AX7 để chỉnh treble, bass.

Muốn gởi hình, em phải resize lại, nhỏ hơn 800x600px mới được.
The administrator has disabled public write access.

Re: Xin sơ đồ Guita tube amp 24 Mar 2016 15:06 #2342

  • Phan Lê Đệ
  • Phan Lê Đệ's Avatar
  • Offline
  • Senior Boarder
  • Posts: 43
  • Karma: 0
Hi, em ngu ngơ quá. Thật ra cái mạch trên nằm trên bàn em cả tháng nay rồi. Em chốt lại như thế này:
Sơ đồ mạch sẽ làm theo bác 10 như ở đầu topic




Nguồn cho mạch trên sẽ làm theo sơ đồ này (GZ34 đắt quá ạ, 5y3 em lại đang có sẵn, ý tưởng của em sẽ làm 2 bóng 5y3 cho 2 kênh riêng biệt, tức là sơ đồ nguồn ở hình đưới sẽ làm 2 cái y chang nhau cho 2 kênh)




Pre sẽ theo mạch của Bác, theo sơ đồ này (Power và Pre: tất cả trên cùng một classic)


Thắc mắc của em là ở sơ đồ thứ 2 có nguồn ra cho pre, nếu ta lấy nó đấu vào sơ đồ pre (sơ đồ thứ 3) có được không ? Vì em thấy B+ vào Pre sẽ thấp. Nếu đấu thì phải điều chỉnh linh kiện nào ạ.
Chỗ chỉnh bass và treble có thể thay bằng biến trở 470k hay 250k được không ?
Cảm ơn bác !
Last Edit: 24 Mar 2016 15:18 by Phan Lê Đệ.
The administrator has disabled public write access.

Re: Xin sơ đồ Guita tube amp 24 Mar 2016 19:31 #2343

  • tuyenphuc
  • tuyenphuc's Avatar
  • Offline
  • Administrator
  • Posts: 536
  • Thank you received: 93
  • Karma: 9
Em có thể xài 2 bóng 5Y3 đấu song song, đỡ phải thêm tụ điện và BT. Cùng lắm thì 1 bóng 5U4 cũng đủ, kg cần Gz34 đâu. Chân mấy loại đèn này giống nhau, cứ làm trước rồi tính.

Cấp điện cho pre thì lấy điện thế thấp nhất của power, cản điện trở 470 ohm, thêm 1 tầng tụ lọc. Hơn kém vài chục volt không sao hết.

Volume, bass, treble xài 500k cũng được, vặn đầm hơn.
The administrator has disabled public write access.
The following user(s) said Thank You: Phan Lê Đệ

Re: Xin sơ đồ Guita tube amp 24 Mar 2016 20:47 #2344

  • Phan Lê Đệ
  • Phan Lê Đệ's Avatar
  • Offline
  • Senior Boarder
  • Posts: 43
  • Karma: 0
Em chưa hiểu ý bác, em hiểu theo 2 cách:
1- Tức là sẽ thay con trở 6800 Omh bằng con trở 470 Omh đúng không ạ ?
2- Em kiểm tra nguồn ở sơ đồ hình 2 bằng phần mềm PSU Designer II thì điện áp B+ tại tụ lọc cuối cùng 20MF (B+ cấp cho 6SL7 và Pre) là 244V. Nếu thêm 1 tầng lọc RC nữa (với R = 470 omh như bác nói) thì ra Pre còn thấp hơn nữa... Mà mạch Pre của Bác có B+ 300v, thấp hơn vài chục vôn còn được chứ thấp quá có được không ạ ?
Bác khai sáng em với ạ
The administrator has disabled public write access.
Moderators: 10
Time to create page: 0.121 seconds