foto1
Stage Pro-sound
foto1
Stage Pro-lighting
foto1
Tube Amplifier
foto1
Disco Bar
foto1
Karaoke & Bistro Systems
e-mail: soundlightingvn@gmail.com
Phone: +84 903 923 527

MISCELLANEOUS ITEMS

Ai đang truy cập

We have 8 guests and no members online

03039279
Hôm nay
Hôm qua
Tất cả
311
530
3039279

06-10-2025 14:26

Đăng ký/đăng nhập

Welcome, Guest
Username: Password: Remember me

TOPIC: tư vấn ráp ampli đèn EL84

Re:tư vấn ráp ampli đèn EL84 15 Mar 2012 03:59 #989

  • muathuuongruou
  • muathuuongruou's Avatar
  • Offline
  • Expert Boarder
  • Posts: 120
  • Karma: 2
Chào chú Phúc,
Hiện tại cháu đã bắt đầu ráp 811 SE, công việc về biến thế đã gần như xong, trong đó có biến thế nguồn là hàng hãng, nó có cuộn đốt tim là 12,6 VCT 11A. tiếc là không còn cuộn đốt tim nào khác. Không biết với nguồn đốt tim có ct này có cách nào để đốt cho 2 đèn 811 không (đèn 3 cực đốt trực tiếp, đốt tim 6,3V ~4A)nếu không kể cũng hơi lãng phí vì chỉ để đốt cho đèn đầu.
The administrator has disabled public write access.

Re:tư vấn ráp ampli đèn EL84 16 Mar 2012 14:11 #993

  • tuyenphuc
  • tuyenphuc's Avatar
  • Offline
  • Administrator
  • Posts: 536
  • Thank you received: 93
  • Karma: 9
Nếu BT hở nắp nhìn thấy dây, có thể khéo léo tách mối CT ra làm 2 cuộn 6v3 riêng. Đện thế khá thấp nên ko sợ nẹt lửa. Nhưng vẫn thiếu 1 cuộn đốt tim cho đèn pre. Em tính sao thì tính.
The administrator has disabled public write access.

Re:tư vấn ráp ampli đèn EL84 16 Mar 2012 15:44 #994

  • muathuuongruou
  • muathuuongruou's Avatar
  • Offline
  • Expert Boarder
  • Posts: 120
  • Karma: 2
vâng, hiện tại cháu đã mua 1 cục biến thế xuyến cũ 100VA ngoài chợ rồi về tháo cuộn thứ cấp ra và "Xe chỉ luồn kim đc đủ 2 cuộn 6.3 và 1 cuộn 5v rồi.
The administrator has disabled public write access.

Re:tư vấn ráp ampli đèn EL84 21 Mar 2012 03:52 #1004

  • muathuuongruou
  • muathuuongruou's Avatar
  • Offline
  • Expert Boarder
  • Posts: 120
  • Karma: 2
Chú phúc ơi,
Ampli 811 cháu đã làm xong rồi. hiện tại nếu để ý kỹ sẽ thấy nó hơi bị ù 1 chút. có thể do cháu chưa mua được biến áp chỉnh ù mà chỉ dùng 2 điện trở 50 ôm đấu vào 2 chân đốt tim (catode) xuống mass( thực tế cháu dùng 2 cái điện trở 100 Ohm đấu song song để đc 50 Ôm )tổng số 8 cái điện trở 100 ôm đấu vào 2 bóng 811. Bình thường nghe ban ngày thì sẽ hầu như ko thấy ù, nhưng ban đêm nghe nhạc nhẹ và mở nhỏ vừa đủ để 1 mình mình nghe thì sẽ thấy có tiếng ù. Cháu muốn hỏi nếu cháu đốt tim = điện 1 chiều so với hiện tại cháu dùng luôn xoay chiều đốt tim thì giảm đc ù ko ạ, ngoài ra còn cách nào khác nữa ko ạ Cháu đã che chắn tạm thời 2 biến thế xuất âm, choke, BA đốt tim lại = miếng kim loại đấu vào mass rồi nhưng cũng ko thấy có sự khác biệt nào. Dây tín hiệu hiện tại đều = dây bạc có bọc giáp rồi.
The administrator has disabled public write access.

Re:tư vấn ráp ampli đèn EL84 21 Mar 2012 03:55 #1005

  • muathuuongruou
  • muathuuongruou's Avatar
  • Offline
  • Expert Boarder
  • Posts: 120
  • Karma: 2
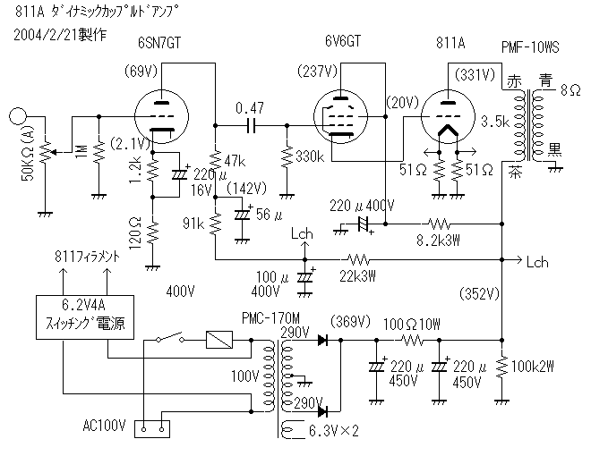
Đây là sơ đồ của ampli ạ:
The administrator has disabled public write access.

Re:tư vấn ráp ampli đèn EL84 21 Mar 2012 14:07 #1007

  • tuyenphuc
  • tuyenphuc's Avatar
  • Offline
  • Administrator
  • Posts: 536
  • Thank you received: 93
  • Karma: 9
Bệnh ù là bệnh khó chữa nhất, bị ù nhỏ càng khó Phải cách ly khu vực ra để tìm chỗ phát sinh bằng cách khóa tìn hiệu, nhổ đèn từng tầng ra để tìm. Tín hiệu ù nhỏ khó phân biệt thì dùng đồng hồ mVAC đo ở ngõ ra loa, dễ thấy sai biệt hơn nghe bằng loa. Nếu không hiệu quả thì có thể do tầng lọc. Dùng 1 tụ lọc > 100uF câu rời bên ngoài, chích vào từng điểm B+ để dò. Nếu nghe tiếng ù hạ hẳn thì do tụ.
The administrator has disabled public write access.

Re:tư vấn ráp ampli đèn EL84 24 Mar 2012 05:51 #1010

  • muathuuongruou
  • muathuuongruou's Avatar
  • Offline
  • Expert Boarder
  • Posts: 120
  • Karma: 2
Cháu đã thử rồi không phải do tụ lọc đâu ạ.
The administrator has disabled public write access.

Re:tư vấn ráp ampli đèn EL84 29 Mar 2012 15:59 #1012

  • muathuuongruou
  • muathuuongruou's Avatar
  • Offline
  • Expert Boarder
  • Posts: 120
  • Karma: 2
Cháu đã thay trở thoát catode của đèn 811 = biến trở chỉnh ù và chỉnh biến trở xong rồi ạ, ù đã nhỏ thêm được đáng kể, giờ có thể nghe được nhỏ vào ban đêm và ko thấy khó chịu nữa rồi. Bộ này giờ coi như xong. Tiếp theo cháu sẽ làm bộ RY-50 (GU-50)se. Nhờ chú tư vấn cho cháu về điểm làm việc hợp lý cho nó.
The administrator has disabled public write access.

Re:tư vấn ráp ampli đèn EL84 29 Mar 2012 16:24 #1013

  • muathuuongruou
  • muathuuongruou's Avatar
  • Offline
  • Expert Boarder
  • Posts: 120
  • Karma: 2
Bảng đặc tuyến đây ạ.
The administrator has disabled public write access.

Re:tư vấn ráp ampli đèn EL84 29 Mar 2012 21:35 #1015

  • tuyenphuc
  • tuyenphuc's Avatar
  • Offline
  • Administrator
  • Posts: 536
  • Thank you received: 93
  • Karma: 9
Chỉ uống ruợu không mà có nhiều tiền ráp amp quá nhỉ.:cheer:

Biểu đồ này chỉ cho biết khi xử dụng điện thế nào, đèn phải phân cực bao nhiêu volt và nó sẽ ăn dòng bao nhiêu. Tùy theo biến thế hiện có mà tính. Điện thế càng cao càng tốt, tiếng sẽ bén hơn nhưng sẽ dễ hư hơn, nhất là bóng Nga. Vậy em chọn khoảng giữa cho chắc ăn.

Còn 1 biểu đồ quan trọng nữa là bảng trở kháng output theo điện thế anode. Có cái này quấn OPT mới đúng được.
The administrator has disabled public write access.
Moderators: 10
Time to create page: 0.290 seconds