foto1
Stage Pro-sound
foto1
Stage Pro-lighting
foto1
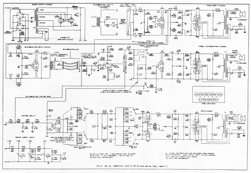
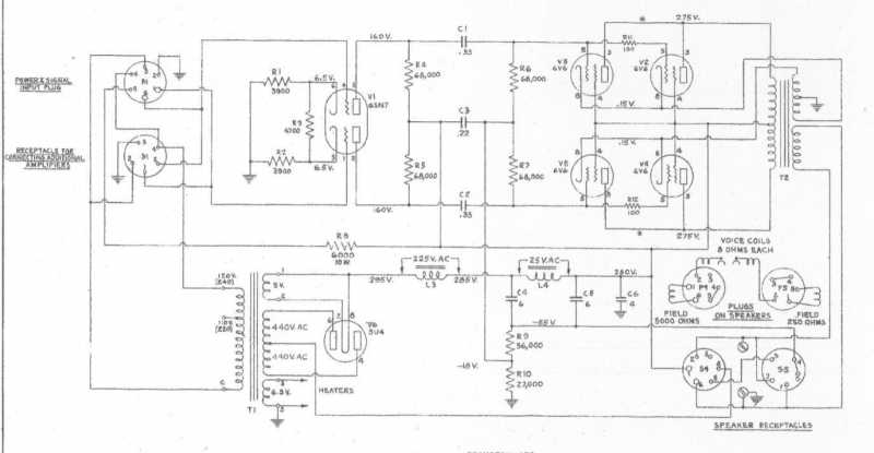
Tube Amplifier
foto1
Disco Bar
foto1
Karaoke & Bistro Systems
e-mail: soundlightingvn@gmail.com
Phone: +84 903 923 527

MISCELLANEOUS ITEMS

Ai đang truy cập

We have 8 guests and no members online

03039198
Hôm nay
Hôm qua
Tất cả
230
530
3039198

06-10-2025 10:37

Đăng ký/đăng nhập

Welcome, Guest
Username: Password: Remember me

TOPIC: Quấn Biến Thế Xuất Âm cho Ampli Đèn

Re: Quấn Biến Thế Xuất Âm cho Ampli Đèn 03 Oct 2016 01:36 #2452

  • TDHien59
  • TDHien59's Avatar
  • Offline
  • Gold Boarder
  • Posts: 197
  • Thank you received: 28
  • Karma: 0
Anh 10 cho đầy đủ cái sơ đồ amp coi ra mô?
Cảm ơn anh.
The administrator has disabled public write access.

Re: Quấn Biến Thế Xuất Âm cho Ampli Đèn 04 Oct 2016 20:49 #2453

  • nganhtuan_sg
  • nganhtuan_sg's Avatar
  • Offline
  • Expert Boarder
  • Posts: 88
  • Thank you received: 8
  • Karma: 0
TDHien59 wrote:
Anh 10 cho đầy đủ cái sơ đồ amp coi ra mô?
Cảm ơn ânh.
Bac còn tò mò vụ này kg.
Tất cả chỉ là cách gọi tên. Đôi khi cố tình quỳên bí hóa tên gọi thôi.
Cai mệt mỏi là quấn opt hay cách quấn liên tầng thôi.
Chăng hạn. Nếu cục opt kiểu pp. Thứ cấp bác kg quấn 8 ôm cho loa mà cuộn thứ cấp đi lái bóng công suất. Cũng là một kiểu. Rồi bác xoay nguợc cuộn thứ cấp làm sơ cấp còn phía bên thứ cấp tính và quấn giống sơ cấp. Điểm giữa nối mass thì hai đầu còn lại đi lái hai bóng. Nó gọi là sepp gì đó đuợc kg?. Em bảo đảm là đuợc, làm chạy tám đời rồi. Nghe có vẻ âm hình rộng thoáng, nhưng nói là cao siêu thì cũng kg hẳn. Đa phần trình diên.
Con nữa, bác search gô gồ mạch Parafeed nó sẽ một loạt cách thiết kế, bác tja hồ vọc vach.
Nhin lại mạch el34 của bác, nếu pre kg dùng srpp. Bác đai rét anod 1/2 cây đầu vào luới 1/2 cây sau. Rồi lấy anod xuất vào lưới một nửa bóng và catot xuất vào một nửa bóng (điện trở catot riêng nhé). Cũng gọi se lái pp thôi. Kiểu này lực khủng. Bác cứ làm thử đi.
Làm theo quy trình nhiều lúc kiềm nén sự tò mó.
Bac nên xây dựng một bảng cắm giống như test board bên điện tử hay dùng, để mô phỏng nhanh mà khỏi chán. Bác sẽ thấy nhiều thứ lạ. Chứ kg chắc hay hơn kinh điển.
Kinh điển pp là mạch cắt pha bằng long tai rất có ưu điểm về sự ổn định. Bù nhiệt cực tốt, nên tránh nhiễu nội bộ. Cái này em nói ra có thể sẽ đụng chạm cho là kg đúng, nhưng nếu cũng là một tay chuyên gia công và xử lý tín hiệu nhỏ. Sẽ thấy ưu, nhuợt từng thể loại. Nhưng tại sao hảng họ đi làm cái cũ rích vậy. Kg nên nghĩ nhóm R&D của hảng kém mình. Nhiều tên làm ra ampli bán, nhưng trời ơi, nhìn vô hoãn hồn, vô tâm quá mức, chỉ gáy là giỏi mà cứ hênh hon ta là bố đời.
The administrator has disabled public write access.

Re: Quấn Biến Thế Xuất Âm cho Ampli Đèn 05 Oct 2016 14:40 #2454

  • TDHien59
  • TDHien59's Avatar
  • Offline
  • Gold Boarder
  • Posts: 197
  • Thank you received: 28
  • Karma: 0
'Trung ngôn nghịch nhĩ'

Tôi thấy lạ muốn xem thế nào thôi anh. Anh nói không còn ampli nào mà quấn làm chi nữa thế? Hay là năm nay tiếp tục đi Sumo lần nữa?

Tôi rất thích tính nói thẳng của anh.
Last Edit: 05 Oct 2016 14:41 by TDHien59.
The administrator has disabled public write access.

Re: Quấn Biến Thế Xuất Âm cho Ampli Đèn 06 Oct 2016 01:54 #2455

  • nganhtuan_sg
  • nganhtuan_sg's Avatar
  • Offline
  • Expert Boarder
  • Posts: 88
  • Thank you received: 8
  • Karma: 0
TDHien59 wrote:
'Trung ngôn nghịch nhĩ'

Tôi thấy lạ muốn xem thế nào thôi anh. Anh nói không còn ampli nào mà quấn làm chi nữa hthế? Hay là năm nay tiếp tục đi Sumo lần nữa?

Tôi rất thích tính nói thẳng của anh.
Ban đầu kg biết cây đèn nó chạy thế nào, nên rối và mù, từ khi biết sao nó mớu chạy thì phá chừng 1 năm là thấy.... chơi xò kinh tế hơn. Tính ra làm xò chạy cờ lát D đuợc 400w/kênh (tiếng thì kg tệ hơn kẹo kéo) mà tốn tầm 2 tr. Vị chi tốn 5 ngàn / 1 oát. Trong khi chơi cái ba trăm bê. Lắp linh kiện toàn đồ bổ tốn hết 25tr/6.5 oát. Tốn qua.
Con opt thì làm để hửng ứng theo mùi thôi. Do có bộ bóng 13E1 làm PP kg thử cũng hơi uổn. Làm Pse rồi ra gần 50 oát. Nhưng tháo chạy pp xem thế nào thôi
Em đang bị gài kèo nữa rồi. Do có một sư cụ nhá bộ 838 mà kg phá cũng hơi tiêt.
Lam ra em chẳng còn cái chi trong nhà. Khổ nổi có cặp loa toàn dải 15" trong nhà, nên mấy cái amp liều phiều kg thử đuợc. Nên chơi toàn bóng vái dật. Sau bao ngày phá, nhìn lại ớn lạnh rồi. Chạy 900 hoặc 1.2kv dái bóp vô toàn nuớc. Kéo cb mới vón cục lại. Giờ đang thèm 8 bóng 6c33c (áp thấp) lưới vàng ( gôn gíp). Mần cái otl nữa là dẹp cái dụ đèn cho yên. Nghĩ là như rứa, kg biết có dừng đuợc kg :)
Last Edit: 06 Oct 2016 02:03 by nganhtuan_sg.
The administrator has disabled public write access.
The following user(s) said Thank You: TDHien59

Re: Quấn Biến Thế Xuất Âm cho Ampli Đèn 06 Oct 2016 02:36 #2456

  • TDHien59
  • TDHien59's Avatar
  • Offline
  • Gold Boarder
  • Posts: 197
  • Thank you received: 28
  • Karma: 0
Anh mà chơi 6C33C OTL thì khâm phục luôn. Nhưng cẩn thận kẻo loa hỏng! Tôi thì không có điều kiện thử món này chỉ có điều nếu anh không dùng đến OPT thì để lại tôi đôi push pull kia nhé.
The administrator has disabled public write access.

Re: Quấn Biến Thế Xuất Âm cho Ampli Đèn 06 Oct 2016 02:50 #2457

  • nganhtuan_sg
  • nganhtuan_sg's Avatar
  • Offline
  • Expert Boarder
  • Posts: 88
  • Thank you received: 8
  • Karma: 0
TDHien59 wrote:
Anh mà chơi 6C33C OTL thì khâm phục luôn. Nhưng cẩn thận kẻo loa hỏng! Tôi thì không có điều kiện thử món này chỉ có điều nếu anh không dùng đến OPT thì để lại tôi đôi push pull kia nhé.
Bác DTHien nghe otl là sợ hỏng loa liền. Dzậy mà opt trong đèn ngon nhứt là cách ly. Bác lại chơi hồi tiếp, một cọc loa đâm vô mass thì cũng 50/50 :P
Còn opt, bác liên hệ bác @10 lấy cho nhanh, thấy trên mạng quảng cáo đảm bảo quấn đúng trở tải kìa, vậy là đỉnh của đỉnh rồi.
Em thấy nhiều người quấn opt có mỗi cái đồng hồ đo hen ry của tàu. Hỏi đồng hồ này nó set tầng số nhiêu hét biết kg, trả lời kg cần biết. Em lấy cục chọke kẹp thang 20h thấy nhảy một số, gạt qua 200H lại nhảy một số. Nhìn đồng hồ kg thấy đo tham số Q, tham số D..v.v mà bảo là đúng trở tải, em chịu. Chắc họ nghĩ L = Z/2*pi*f (với f biến thiên liên tục) là đủ tính cho cuộn dây rồi chắc. Nếu chọn f là tầng số nhỏ nhất opt cho qua thì mới đúng có một nửa chuyện thôi
Opt này em kg mang cho ai được nữa. Vì Fe Amorphous em còn mỗi cặp này thôi. Xong, em tháo lõi cho cuộn dây thì ok :)
Ở đây em thấy có topic quấn opt, nên em cũng kg muốn triển khai nữa.
Chứ trong tâm của em là muốn nói ra để dyier có một cái nhìn lại, mà hoàn thiện hơn, khoa học kỹ thật là kết nối đam mê và chia sẻ. Chứ nhỏ giọt, bố thí hoặc hỏi gì, lại nói "người ta cho cần câu chứ ai cho con cá". Ừ vậy lên đây chém gió làm gì, ở nhà mà sắm cần đi câu đi
Last Edit: 06 Oct 2016 03:14 by nganhtuan_sg.
The administrator has disabled public write access.

Re: Quấn Biến Thế Xuất Âm cho Ampli Đèn 04 Nov 2016 15:13 #2458

  • Phan Lê Đệ
  • Phan Lê Đệ's Avatar
  • Offline
  • Senior Boarder
  • Posts: 43
  • Karma: 0
Chào các Bác, em lại hỏi... ;) , rất mong được trợ giúp ạ



Hay thế này:





Số là em mới mua được cặp OPT PP, nhưng mà nó có hai cuộn thứ cấp (một cuộn có 2 đầu ra cho loa 8 omh; còn cuộn kia có 3 đầu dây ra, có điểm giữa). Em tìm hiểu thì OPT nó đấu như sơ đồ trên. Cái này rất là lạ. Song, em chẳng quan tâm..... :laugh: vì em đang ráp theo sơ đồ Bác Phúc cho

Cho em hỏi, cuộn sơ cấp 3 đầu ra kia để hờ, không đấu vào đâu cả thì có sao không hay phải đấu 1 đầu bất kỳ xuống mát ạ

Em cảm ơn
Last Edit: 04 Nov 2016 15:17 by Phan Lê Đệ.
The administrator has disabled public write access.

Re: Quấn Biến Thế Xuất Âm cho Ampli Đèn 08 Nov 2016 15:03 #2459

  • Phan Lê Đệ
  • Phan Lê Đệ's Avatar
  • Offline
  • Senior Boarder
  • Posts: 43
  • Karma: 0
Các bác đi đâu hết rồi. Giúp em chút với.
The administrator has disabled public write access.

Re: Quấn Biến Thế Xuất Âm cho Ampli Đèn 11 Nov 2016 01:13 #2460

  • nganhtuan_sg
  • nganhtuan_sg's Avatar
  • Offline
  • Expert Boarder
  • Posts: 88
  • Thank you received: 8
  • Karma: 0
Phan Lê Đệ wrote:
Các bác đi đâu hết rồi. Giúp em chút với.
Đừng đâm hơn một đầu xuống đất là được mà. Sao kg hỏi người bán, họ làm thì họ chỉ cho nối dây. trainning !
The administrator has disabled public write access.

Re: Quấn Biến Thế Xuất Âm cho Ampli Đèn 11 Nov 2016 15:38 #2461

  • Phan Lê Đệ
  • Phan Lê Đệ's Avatar
  • Offline
  • Senior Boarder
  • Posts: 43
  • Karma: 0
Cảm ơn Bác. Cứ lên đây hỏi là chắc nhất.

Em có hỏi người bán đấy chứ. Ông ấy nghe đâu là chủ một doanh nghiệp rất to ở Sài Gòn, quay video giới thiệu mình rất rành, biết rất nhiều về kỹ thuật ráp amly đèn. Em mua về mới phát hiện ra cuộn dây kỳ lạ đó, gọi hỏi thì bảo để trống không các đầu dây, không nối vào đâu cả, còn cho em sơ đồ không đâu vào đâu nữa...

Buồn thật, ngày nay nhiều ông nổ quá, kiến thức dỏm lại còn.... nổ to :laugh:

À, Bác Phúc xem lại sao trang wed này phản hồi bằng điện thoại không được ạ
Last Edit: 11 Nov 2016 15:40 by Phan Lê Đệ.
The administrator has disabled public write access.
Moderators: 10
Time to create page: 0.093 seconds