foto1
Stage Pro-sound
foto1
Stage Pro-lighting
foto1
Tube Amplifier
foto1
Disco Bar
foto1
Karaoke & Bistro Systems
e-mail: soundlightingvn@gmail.com
Phone: +84 903 923 527

MISCELLANEOUS ITEMS

Ai đang truy cập

We have 11 guests and no members online

03039247
Hôm nay
Hôm qua
Tất cả
279
530
3039247

06-10-2025 12:29

Đăng ký/đăng nhập

Welcome, Guest
Username: Password: Remember me

TOPIC: PRE TONE control HAY-DỄ -RẺ

Re: PRE TONE control HAY-DỄ -RẺ 01 Aug 2014 19:03 #2124

  • mduc2004
  • mduc2004's Avatar
  • Offline
  • Fresh Boarder
  • Posts: 16
  • Karma: 0
cảm ơn anh. tôi có bộ nguồn zin của SONY cao áp có 300 & 320V, đốt tim có 6,3V xoay chiều & 12V 1 chiều Biến áp của TAMMURA nắn bằng 2 đèn 6AU6A. tôi nghĩ chắc tốt rồi.nên đang định lắp đèn 6N1P của Nga xem vì có sắn 1 ít đèn này. còn dùng 12AX7 thì phải đi mua .tôi chưa hiểu (Phần đấu volume anh nhớ chân số 3 (CW) ở bên tay trái hình vẽ.) là sao?
The administrator has disabled public write access.

Re: PRE TONE control HAY-DỄ -RẺ 02 Aug 2014 15:10 #2125

  • TDHien59
  • TDHien59's Avatar
  • Offline
  • Gold Boarder
  • Posts: 197
  • Thank you received: 28
  • Karma: 0
mduc2004 wrote:
cảm ơn anh. tôi có bộ nguồn zin của SONY cao áp có 300 & 320V, đốt tim có 6,3V xoay chiều & 12V 1 chiều Biến áp của TAMMURA nắn bằng 2 đèn 6AU6A. tôi nghĩ chắc tốt rồi.nên đang định lắp đèn 6N1P của Nga xem vì có sắn 1 ít đèn này. còn dùng 12AX7 thì phải đi mua .tôi chưa hiểu (Phần đấu volume anh nhớ chân số 3 (CW) ở bên tay trái hình vẽ.) là sao?

Tức là anh đấu chân số 3 của volume vào nhánh bên tay trái, chân số 1 vào nhánh bên tay phải, chân số 2 ở giữa.
Biến áp của anh hàng hãng thì tốt quá rồi, thêm cục choke nữa là rất tốt, sẽ không ù xì. 6N1P chạy cao áp thấp hơn 12AX7 khá nhiều, nguồn 300V e rằng hơi cao quá, anh dùng điện trở giảm xuống mới dùng được.
The administrator has disabled public write access.

Re: PRE TONE control HAY-DỄ -RẺ 02 Aug 2014 16:27 #2126

  • mduc2004
  • mduc2004's Avatar
  • Offline
  • Fresh Boarder
  • Posts: 16
  • Karma: 0
Cảm ơn anh tôi sẽ làm theo. nếu vậy tôi sẽ mua tạm 12AX7 loại vừa tiền thôi để lắp mạch này.vì tôi thực sự không muốn giảm áp trong khi nó có sẵn điện áp 300&320V
The administrator has disabled public write access.

Re: PRE TONE control HAY-DỄ -RẺ 22 Oct 2014 20:17 #2145

  • nab
  • nab's Avatar
mduc2004 wrote:
Cảm ơn anh tôi sẽ làm theo. nếu vậy tôi sẽ mua tạm 12AX7 loại vừa tiền thôi để lắp mạch này.vì tôi thực sự không muốn giảm áp trong khi nó có sẵn điện áp 300&320V
chào anh
mình mới biết mạch này tính làm một cái, ko biết anh đã làm xong chưa cho mình xin ít thông tin đi ạ để mình mạnh dạn làm, thanks anh
The administrator has disabled public write access.

Re: PRE TONE control HAY-DỄ -RẺ 26 Nov 2014 17:18 #2147

  • TDHien59
  • TDHien59's Avatar
  • Offline
  • Gold Boarder
  • Posts: 197
  • Thank you received: 28
  • Karma: 0
tuyenphuc wrote:
Chạy tone feedback khó thể cho volume vào mạch, nhưng bạn vẫn có thể đặt volume ở ngay ngã vào (như Dynaco) hay ở ngã ra output cũng được. Đặt ở chỗ nào cũng có thể điều chỉnh âm lượng, tuy nhiên nếu đặt ở giữa mạch sẽ cân bằng cấu trúc gain hơn.

Chào bác Phúc. Lâu lắm rồi nay mới ráp xong cái pre và đã thêm cái Volume tổng 250K ở ngay đầu vào của mạch theo hướng dẫn của bác. Giá trị volume này như vậy được chưa cần tăng giảm gì không vì em thấy họ dùng cho rề mà toàn loại 100K.
Cảm nhận ban đầu là khá hay tuy vẫn còn hơi ù nhỏ khi nghé tai sát loa (độ nhạy 92db). 3 giải đều nhau, không chói gắt. Dùng 3 volume 500k loại A chỉnh âm sắc vặn lên tone rất đều và đầm tiếng.
Em có lắp thêm đầu vào một chuyển mạch (selector) dùng cho 4 cổng đầu vào input nhưng khi chuyển từ cổng 1 sang cổng khác thì nghe thấy nhiễu xuyên âm, tức vẫn nghe thấy tín hiệu âm thanh của cổng 1 nho nhỏ. Bác giúp em triệt tiêu hiện tượng xuyên âm này được không?
Cảm ơn bác.
Last Edit: 26 Nov 2014 17:23 by TDHien59.
The administrator has disabled public write access.

Re: PRE TONE control HAY-DỄ -RẺ 26 Nov 2014 22:56 #2150

  • tuyenphuc
  • tuyenphuc's Avatar
  • Offline
  • Administrator
  • Posts: 536
  • Thank you received: 93
  • Karma: 9
Nếu bạn thấy vặn volume đầm tay là được rồi, 100K đầm hơn nữa nhưng mất gain 1 chút.

Loa bây giờ độ nhạy cao quá nên dễ nghe tiếng ù, tôi cũng bị hoài, sửa pan này rất khó.

Chưa thấy layout của bạn ra sao nhưng phần nhiếu pan xuyên âm này là do hàn, đấu mass. Bạn có thể câu thêm 1 điện trở nhỏ 22->50K ở ngã vào (nối 2 cực jack hoa sen) xem sao.
The administrator has disabled public write access.

PRE TONE control HAY-DỄ -RẺ 27 Nov 2014 14:29 #2155

  • TDHien59
  • TDHien59's Avatar
  • Offline
  • Gold Boarder
  • Posts: 197
  • Thank you received: 28
  • Karma: 0
tuyenphuc wrote:
Nếu bạn thấy vặn volume đầm tay là được rồi, 100K đầm hơn nữa nhưng mất gain 1 chút.

Loa bây giờ độ nhạy cao quá nên dễ nghe tiếng ù, tôi cũng bị hoài, sửa pan này rất khó.

Chưa thấy layout của bạn ra sao nhưng phần nhiếu pan xuyên âm này là do hàn, đấu mass. Bạn có thể câu thêm 1 điện trở nhỏ 22->50K ở ngã vào (nối 2 cực jack hoa sen) xem sao.

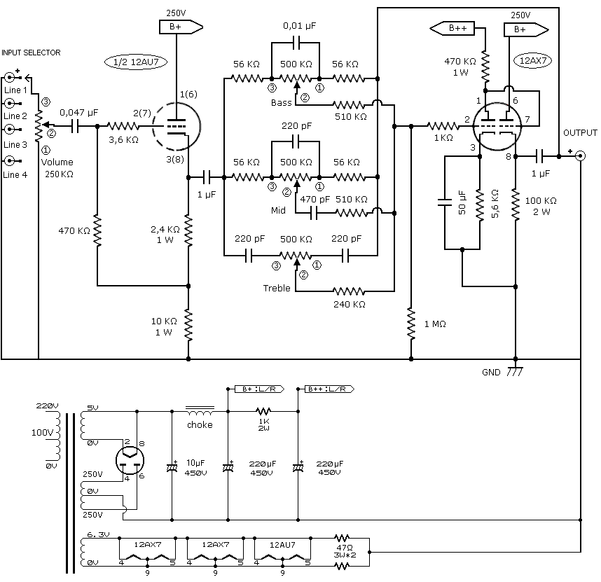
Sơ đồ pre em lắp theo hình dưới.


P/S: Chức năng đính kèm tệp tin của diễn đàn không sử dụng được bác ạ.
The administrator has disabled public write access.

Re: PRE TONE control HAY-DỄ -RẺ 31 Dec 2014 02:53 #2229

  • 10
  • 10's Avatar
  • Offline
  • Moderator
  • Posts: 233
  • Thank you received: 46
  • Karma: 2
TDHien59 wrote:
tuyenphuc wrote:
Nếu bạn thấy vặn volume đầm tay là được rồi, 100K đầm hơn nữa nhưng mất gain 1 chút.

Loa bây giờ độ nhạy cao quá nên dễ nghe tiếng ù, tôi cũng bị hoài, sửa pan này rất khó.

Chưa thấy layout của bạn ra sao nhưng phần nhiếu pan xuyên âm này là do hàn, đấu mass. Bạn có thể câu thêm 1 điện trở nhỏ 22->50K ở ngã vào (nối 2 cực jack hoa sen) xem sao.

Sơ đồ pre em lắp theo hình dưới.


P/S: Chức năng đính kèm tệp tin của diễn đàn không sử dụng được bác ạ.

chào A.a lắp theo mạch pre trên chạy ổn kg.phần chỉnh âm sắc lên có bén tiếng kg.theo như mình thấy thì phần treble kg lên được sáng thì phải.
về phần ù bắt buộc a phải dùng nắn lọc Dc cho đốt tim thì mới hết nhiễu được.còn phần a nói xuyên âm từ cổng này qua cổng kia thì tốt hơn hết là a dùng selector chuyển mạch luôn cho phần max thì sẽ triệt được.nếu dùng trở hạn thì tiếng sẽ bị mất nét đi.
The administrator has disabled public write access.

Re: PRE TONE control HAY-DỄ -RẺ 31 Dec 2014 14:04 #2231

  • TDHien59
  • TDHien59's Avatar
  • Offline
  • Gold Boarder
  • Posts: 197
  • Thank you received: 28
  • Karma: 0
Chào anh 10.
Trước kia lắp theo mạch của bác Phúc chính vì bén quá mà phải chuyển qua mạch này. Sau khi ráp xong nghe tương đối đồng đều các dải. Tôi đã lắp qua vài ba mạch và hiện tại thấy ưng nhất mạch này. Hiện tôi đang dùng đôi loa cổ dải cao khá kém nhưng khi dùng thêm Pre này đã đủ nghe, tép không chói.
Về phần ù tôi đã cố gắng lọc AC cẩn thận, đi dây và nối mát hợp lý nên mức ù nền trong mức chấp nhận được còn hết hẳn thì tôi e là không thể. Không biết dùng nguồn DC thì thế nào.
Về phần nhiễu xuyên âm thì hiện tại tôi đang dùng selector của ampli cũ tháo máy. Không hiểu anh biểu làm cho phần max là phần nào? Còn dùng trở thì không vì ảnh hưởng đến chất lượng âm thanh như anh nói.
Rất mong nhận được sự góp ý của các anh. Trân trọng cảm ơn.
The administrator has disabled public write access.

Re: PRE TONE control HAY-DỄ -RẺ 31 Dec 2014 14:29 #2232

  • 10
  • 10's Avatar
  • Offline
  • Moderator
  • Posts: 233
  • Thank you received: 46
  • Karma: 2
a dùng lọc DC bảo đảm hết ù nền nhu a nói.Chuyển mạch luôn cho phần mass thì a kiếm cái selector có 3 cổng out.2 cổng cho kênh L-R còn cổng 3 là dành cho mass.khi chuyển thì mass của thằng nào thì tách hẳn cho thằng đó thì sẽ kg còn xuyên âm từ cổng này qua cổng kia.a xem hình nhu loại này nhé.
Attachments:
The administrator has disabled public write access.
Moderators: 10
Time to create page: 0.363 seconds