foto1
Stage Pro-sound
foto1
Stage Pro-lighting
foto1
Tube Amplifier
foto1
Disco Bar
foto1
Karaoke & Bistro Systems
e-mail: soundlightingvn@gmail.com
Phone: +84 903 923 527

MISCELLANEOUS ITEMS

Ai đang truy cập

We have 31 guests and no members online

03039160
Hôm nay
Hôm qua
Tất cả
192
530
3039160

06-10-2025 08:31

Đăng ký/đăng nhập

Welcome, Guest
Username: Password: Remember me
  • Page:
  • 1
  • 2

TOPIC: Những schematic tube power dùng tube 6L6.

Những schematic tube power dùng tube 6L6. 25 Mar 2009 13:12 #42

  • tuyenphuc
  • tuyenphuc's Avatar
  • Offline
  • Administrator
  • Posts: 536
  • Thank you received: 93
  • Karma: 9
Dưới đây là những schematic dùng đèn 6L6, linh kiện không quá khó kiếm. Nếu bạn không có biến thế xuất âm loại 5 pin, có thể dùng điện trở 470Ω / 5watt nối từ anode sang (grid 2) lưới chắn (có thể hàn thẳng trên chân đèn, pin 3 và 4).
Attachments:
Last Edit: 25 Mar 2009 13:20 by tuyenphuc.
The administrator has disabled public write access.
The following user(s) said Thank You: tienanh8x

Re:Những schematic tube power dùng tube 6L6. 25 Mar 2009 13:23 #43

  • tuyenphuc
  • tuyenphuc's Avatar
  • Offline
  • Administrator
  • Posts: 536
  • Thank you received: 93
  • Karma: 9
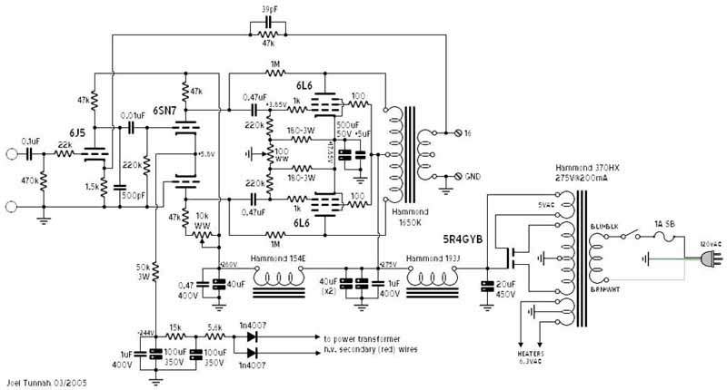
Schematic 1:

The administrator has disabled public write access.

Re:Những schematic tube power dùng tube 6L6. 25 Mar 2009 13:26 #44

  • tuyenphuc
  • tuyenphuc's Avatar
  • Offline
  • Administrator
  • Posts: 536
  • Thank you received: 93
  • Karma: 9
Nếu bạn chỉ có bóng 6L6 loại thường thì chỉ nên dùng schematic có điện thế B+ nhỏ hơn 300VDC, trừ khi bạn dùng 6L6GC có thể áp đến 500VDC.


Last Edit: 25 Mar 2009 13:56 by tuyenphuc.
The administrator has disabled public write access.

Re:Những schematic tube power dùng tube 6L6. 25 Mar 2009 13:27 #45

  • tuyenphuc
  • tuyenphuc's Avatar
  • Offline
  • Administrator
  • Posts: 536
  • Thank you received: 93
  • Karma: 9
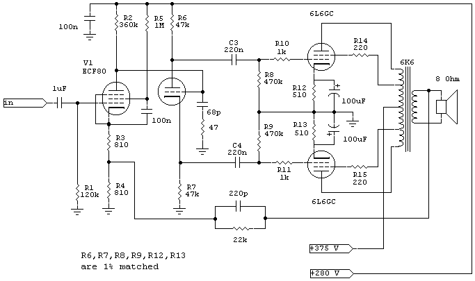
Tiếp theo.

The administrator has disabled public write access.

Re:Những schematic tube power dùng tube 6L6. 25 Mar 2009 13:28 #46

  • tuyenphuc
  • tuyenphuc's Avatar
  • Offline
  • Administrator
  • Posts: 536
  • Thank you received: 93
  • Karma: 9
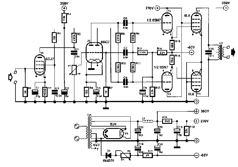
The administrator has disabled public write access.

Re:Những schematic tube power dùng tube 6L6. 25 Mar 2009 13:31 #47

  • tuyenphuc
  • tuyenphuc's Avatar
  • Offline
  • Administrator
  • Posts: 536
  • Thank you received: 93
  • Karma: 9
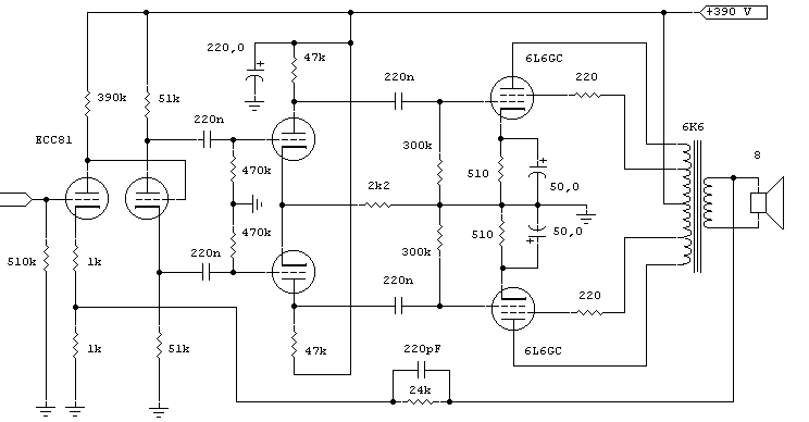
The administrator has disabled public write access.

Re:Những schematic tube power dùng tube 6L6. 25 Mar 2009 13:53 #48

  • tuyenphuc
  • tuyenphuc's Avatar
  • Offline
  • Administrator
  • Posts: 536
  • Thank you received: 93
  • Karma: 9


Với các bạn có nhu cầu, lần tới tôi sẽ post những schematic có công suất cao hơn, dùng tube 6550, 6CA7, EL34, KT-88 công suất 60w/ PP và 6146 / PP có thể lên hơn 100watt.
The administrator has disabled public write access.

Re:Những schematic tube power dùng tube 6L6. 21 Jul 2010 16:35 #471

  • harmony
  • harmony's Avatar
  • Offline
  • Fresh Boarder
  • Posts: 7
  • Karma: 0
Xin chào chú Phúc, cháu đang định ráp 1 amp single-ended dùng bóng 6L6 với OPT 5K primary. Trước khi bắt tay thực hiện cháu có đôi điều muốn hỏi chú, hy vọng chú có thể chia sẻ một vài kinh nghiệm, cảm ơn chú.

- Cháu tra datasheet của bóng 6L6 thì thấy nếu ráp theo chế độ 3 cực (triode mode) với tải 5k thì công suất thấp quá (1.4W). Trong datasheet nói chế độ pentode với tải 4.5k sẽ cho 6.5W và cháu thấy schema sau có lẽ ráp theo thông số này:



- Vấn đề là cái OPT của cháu primary nó có 5K và 3.5K khi đo ohm thuần thì từ 0-5k được khoảng 450ohm, từ 0-3.5k thì khoảng 270ohm (từ 3.5k-5k khoảng 180ohm), hay nói khác điểm 3.5k nằm vào khoảng 70% toàn cuộn. Vậy thì cháu có thể sử dụng điểm 3.5k này làm điểm SG và ráp amp theo kiểu Ultra-linear không? tức là lưới G2 sẽ nối vào điểm 3.5k, điểm 5k nối B+, plate nối vào điểm 0 (coi như lộn ngược OPT lại, điểm ultra-linear sẽ vào khoảng 30% của cuộn primary)

- Cháu thấy sơ đồ dưới đây có vẻ phù hợp, xin chú cho ý kiến ạ!
http://www2f.biglobe.ne.jp/~furovisu/s_single/sakuzu/6L6s1.gif

- Thông số OPT của cháu như sau:

Single-Ended type design 5~18Watt
Primary impedance : 3.5K or 5K
455 ohm DC Resistor with 17 Henry
Primary DC current: 120ma Max.
Secondary impedance : 0-4-8 Ohms
Frequency range: 10Hz ~ 40 Khz( -3dB ) / 10Hz ~ 28Khz( -1dB )
Tube application: SE type for 6BQ5, ECL86, 6BM8, 2A3, 10Y, 45, KT88, EL-34 , KT-66 , KT77, 5881, 6L6G, 6V6, ELL80……

- Thắc mắc sau cùng: theo cháu biết thì khi tube mắc theo chế độ 3 cực (lưới G2 nối vô plate) thì công suất thấp nhất, đổi lại méo sẽ thấp nhất. khi mắc theo chế độ 5 cực thì nếu G2 nối vô B+ sẽ cho công suất cao nhất (méo lớn nhất) nhưng nếu vậy thì điện thế plate sẽ thấp hơn G2 phải ko ạ? (vì điện thế tại plate cộng với sụt áp qua OPT nữa mới bằng B+ mà). Nếu Vg2 > Vp vậy thì có sao không ạ? tại vì cháu tra datasheet thì thấy rằng đa số ở chế độ pentode thì người ta toàn chọn Vg2 thấp hơn Vp. nhưng nếu mắc theo chế độ Ultra linear thì rõ ràng Vp vẫn nhỏ hơn Vg2 nhỉ?
Last Edit: 21 Jul 2010 16:54 by harmony.
The administrator has disabled public write access.

Re:Những schematic tube power dùng tube 6L6. 21 Jul 2010 20:43 #472

  • tuyenphuc
  • tuyenphuc's Avatar
  • Offline
  • Administrator
  • Posts: 536
  • Thank you received: 93
  • Karma: 9
-Trở kháng của đèn có thể thay đổi theo điện áp, em tăng điện áp lên khoảng 50v là thành 5KΩ ngay thôi. OPT có sai Z 10% cũng không ảnh hưởng gì nhiều đâu. Em nên ráp thêm 1 mạch cung cấp volt âm dự phòng vì điện áp này có thể gây ra đỏ plate. Bóng đèn mua bao giờ cũng dở hơn những thông số sách vở của đèn, chưa nói tới đèn LX, TQ. Lấy cực 3K5 làm Sg cũng được, không sao.

-Schema đó có vẻ hay hơn vì có mạch hồi tiếp nhưng gain input sẽ yếu vì dùng có 1 đèn pre, 2 đèn thì tốt hơn.

-G2 không bao giờ nối trực tiếp với B+, phải qua R khoảng 470Ω để hạn dòng, như vậy điện thế phải thấp hơn plate rồi.

-Mạch điện SE đơn giản nên rất dễ thay đổi, em cứ ráp đi, khi nào chạy rồi thì thay đổi mạch theo nhiều cách, cái nào hay hơn thì dùng, đâu có gì khó.

Nói lý thuyết tính toán ra thì nhiều lắm, em cứ theo 1 schema nào mà ráp, làm nhiều rồi sẽ thấy ưu khuyết của nó ngay.
Last Edit: 21 Jul 2010 20:45 by tuyenphuc.
The administrator has disabled public write access.

Re:Những schematic tube power dùng tube 6L6. 05 May 2017 15:42 #2513

  • tienanh8x
  • tienanh8x's Avatar
  • Offline
  • Fresh Boarder
  • Posts: 4
  • Karma: 0
Chào chú Phúc! Cháu mới học nghề nên còn nhiều điều chưa hiểu thông nên muốn hỏi, mong chú giúp cháu. Như trong sơ đồ này những điểm nối đất kia là mình sẽ hàn vào thân vỏ của amplifer phải không chú?
Attachments:
The administrator has disabled public write access.
  • Page:
  • 1
  • 2
Moderators: 10
Time to create page: 0.123 seconds