foto1
Stage Pro-sound
foto1
Stage Pro-lighting
foto1
Tube Amplifier
foto1
Disco Bar
foto1
Karaoke & Bistro Systems
e-mail: soundlightingvn@gmail.com
Phone: +84 903 923 527

MISCELLANEOUS ITEMS

Ai đang truy cập

We have 12 guests and no members online

03039202
Hôm nay
Hôm qua
Tất cả
234
530
3039202

06-10-2025 10:38

Đăng ký/đăng nhập

Welcome, Guest
Username: Password: Remember me

TOPIC: Giúp đỡ Sơ đồ 1 ( 6V6 SE )

Giúp đỡ Sơ đồ 1 ( 6V6 SE ) 21 Oct 2011 14:29 #704

  • tinhyeuthongay
  • tinhyeuthongay's Avatar
  • Offline
  • Fresh Boarder
  • Posts: 4
  • Karma: 0
Chào anh Phúc,
Qua thời gian ngắn tìm hiểu sơ bộ về ampli đèn và đọc các bài viết của anh, em chọn sơ đồ số 1 của anh vì các lý do:
- Đơn giản dễ làm (Phù hợp cho mới lắp ráp lần đầu)
- Nguồn biến thế chạy điện áp kép 115v rất dễ kiếm và dễ làm.
- Công suất phù hợp nghe nhạc nhẹ trong phòng riêng nhỏ.
Đang phân vân không biết chất lượng của sơ đồ như thế nào nhờ anh tư vấn giúp. và anh có thể nói cụ thể hơn về biến thế xuất âm trong sơ đồ.

Cảm ơn Anh.
The administrator has disabled public write access.

Re:Giúp đỡ Sơ đồ 1 ( 6V6 SE ) 21 Oct 2011 21:11 #705

  • tuyenphuc
  • tuyenphuc's Avatar
  • Offline
  • Administrator
  • Posts: 536
  • Thank you received: 93
  • Karma: 9
Chào em.

Nói chung, ráp ampli đèn thì schema lại là phần ít quan trọng, khi ráp vẫn có thể cải biến mà. Schema nào cũng có cái hay riêng của nó, quan trọng là vật tư, linh kiện: đèn, tụ liên lạc và nhất là OPT vì nó ảnh hưởng đến đường dẫn tín hiệu AT. Schema này còn phức tạp hơn schema EL84 trong box này nhiều.

Tôi cũng chưa bao giớ ráp amp nào nhỏ hơn 30w nên cũng ko biết tư vấn cho em ra sao. Đang tính nghiên cứu ráp loại 300B SE 8w, bận quá nên cũng chưa làm được. Công suất nhỏ thì loại đèn này là tuyệt vời, có điều mắc tiền quá (>200USD/cặp).

OPT SE trong schema này tôi cũng chưa nghiên cứu. Trên lý thuyết thì nó là ½ của OPT SE cho 6L6 schema 2, coi như em bỏ bớt 1 cuộn sơ cấp. Nếu lõi từ nhỏ hơn thì dây nhỏ đi nhưng số vòng lại tăng theo tỷ lệ. Cần giữ tỷ lệ cuộn sơ/ thứ cấp giống như vậy là được. Trở kháng sai lệch 1 chút không ảnh hưởng nhiều đâu.
The administrator has disabled public write access.

Re:Giúp đỡ Sơ đồ 1 ( 6V6 SE ) 24 Oct 2011 19:29 #707

  • tinhyeuthongay
  • tinhyeuthongay's Avatar
  • Offline
  • Fresh Boarder
  • Posts: 4
  • Karma: 0
Em hỏi chút, bóng 12AX7 và Bóng 6N2P có tương đương nhau không? có thể thay lẫn nhau được không ạ?
The administrator has disabled public write access.

Re:Giúp đỡ Sơ đồ 1 ( 6V6 SE ) 24 Oct 2011 22:43 #708

  • tuyenphuc
  • tuyenphuc's Avatar
  • Offline
  • Administrator
  • Posts: 536
  • Thank you received: 93
  • Karma: 9
Tra bóng xuất xứ ở Nga (và hầu như tất cả), em vào tdsl.duncanamps.com/tubesearch.php , sẽ trả lời thắc mắc của em. Nhớ bóng Nga phải nhớ đủ mẫu tự.
The administrator has disabled public write access.

Re:Giúp đỡ Sơ đồ 1 ( 6V6 SE ) 06 Nov 2011 19:01 #723

  • tinhyeuthongay
  • tinhyeuthongay's Avatar
  • Offline
  • Fresh Boarder
  • Posts: 4
  • Karma: 0
Chào anh Phúc,
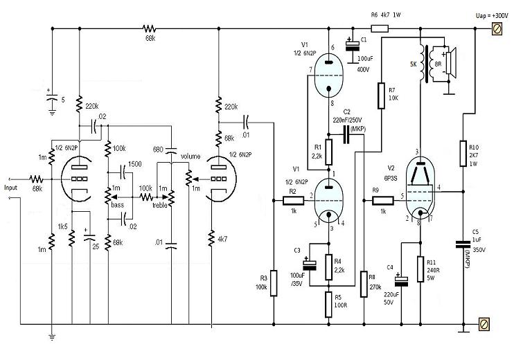
Đây là sơ đồ preamp của anh và 1 sơ đồ em search trên internet, sau đó em ghép lại.
Nhờ anh xem sơ đồ có vấn đề gì ko?
Cảm ơn anh
The administrator has disabled public write access.

Re:Giúp đỡ Sơ đồ 1 ( 6V6 SE ) 06 Nov 2011 19:04 #724

  • tinhyeuthongay
  • tinhyeuthongay's Avatar
  • Offline
  • Fresh Boarder
  • Posts: 4
  • Karma: 0
Sơ đồ đây ạ.
The administrator has disabled public write access.

Re:Giúp đỡ Sơ đồ 1 ( 6V6 SE ) 06 Nov 2011 21:42 #725

  • tuyenphuc
  • tuyenphuc's Avatar
  • Offline
  • Administrator
  • Posts: 536
  • Thank you received: 93
  • Karma: 9
Thiếu 1 tầng tụ lọc, chỗ R6 C1 em nối tiếp thêm 1 trở 10k xong xuống mass tụ 20uF, đó là cấp nguồn cho đèn pre 2.

Em cứ ráp đi, sau khi hoàn thành kêu ra sao báo lên, anh sẽ hướng dẫn cân chỉnh.
The administrator has disabled public write access.
Moderators: 10
Time to create page: 0.084 seconds