foto1
Stage Pro-sound
foto1
Stage Pro-lighting
foto1
Tube Amplifier
foto1
Disco Bar
foto1
Karaoke & Bistro Systems
e-mail: soundlightingvn@gmail.com
Phone: +84 903 923 527

MISCELLANEOUS ITEMS

Ai đang truy cập

We have 10 guests and no members online

03039374
Hôm nay
Hôm qua
Tất cả
406
530
3039374

06-10-2025 16:09

Đăng ký/đăng nhập

Welcome, Guest
Username: Password: Remember me

TOPIC: Âm ly đèn Dynaco ST-70

Re: Âm ly đèn Dynaco ST-70 23 Jan 2014 02:10 #1489

  • ngvtanhb
  • ngvtanhb's Avatar
  • Offline
  • Gold Boarder
  • Posts: 218
  • Karma: 0
Hichic.
Cháu kg dám "chạy đua vũ trang" đâu ạ. Nghe nói biến thế Nhật, hiệu Tango hay Samura. Search GG thấy giá, heeeee, thôi, thôi, rút chạy, chạy thôi :woohoo: :woohoo:
The administrator has disabled public write access.

Re: Âm ly đèn Dynaco ST-70 23 Jan 2014 02:20 #1490

  • ngvtanhb
  • ngvtanhb's Avatar
  • Offline
  • Gold Boarder
  • Posts: 218
  • Karma: 0
hoangt wrote:
Cám ơn Bác Phúc đã tư vấn .Em có dịp về SG thăm 2 cháu là em chạy đến Bác ngay.Số phone của Bác em đã lưu vào điện thoại rồi.Hẹn gặp Bác sau
Hichic, đọc kỹ lại toàn bộ CMNT thấy Chù Hoàng cụng gạo cội rồi. Hichic.
Vậy mà, cứ tưởng....Tính ra, nếu gặp một bữa nào. Chú Hoàng, Chú Phúc >> Yếu rồi. Cháu 35t thôi. Nên sức phẻ còn xung lắm. Bữa nào hạ đo ván Chú Phúc trước :woohoo: :woohoo:
The administrator has disabled public write access.

Re: Âm ly đèn Dynaco ST-70 23 Jan 2014 16:42 #1492

  • hoangt
  • hoangt's Avatar
  • Offline
  • Senior Boarder
  • Posts: 78
  • Thank you received: 4
  • Karma: 0
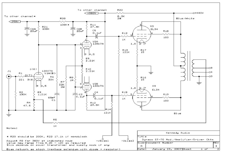
Chào chú.Sau khi ngâm cứu schema chú gửi anh quyết định theo chú ráp mạch nầy.Với trình độ đã tốt nghiệp mẫu giáo cũa anh thì anh có mấy ý sau đây trao đổi với chú:
1-Điện trở kiếm loại của Nhật (than)và có trị số gần bằng là OK(Kiếm đâu cho có ĐT 2.21K(R13,14)ta cứ kiếm 2.2K xem như số lẻ là sai số.Nếu trong schema có ghi là 2W thì chơi 3 w còn không ghi công suất thì cứ 1 w là OK.
2-Bác P khuyên anh nên theo mạch nầy đây cũng là Dynaco ST-70(huyền thoại) đã mod(Mark II) còn mạch Bác Phúc viết trong bài số 2 cũng là cũa Dynaco ST-70 mark III.Mà nó có thêm 1 đèn 12A(càng nhiều đèn càng Oách...
3-Tụ thì chưa có tụ ngậm dầu ngon cứ loại 40k đen chú mua mà xài sau đó có điều kiện kiếm tụ xịn ráp sau.
4-Đèn chú đang phơi nắng là ngon rồi.Anh thì đang tìm để mua mà vợ thì chỉ cho tiền mua đèn Nga hoặc TQ thôi. :(
5- Chụp biến thế chú phải có chụp tôn, rồi muốn đẹp ốp gổ bên ngoài cho quý phái.( chống nhiễm từ cho đèn)
6- Chú vào forum topic @hoananh anh thấy có mạch in PCB của 3 đèn.Nếu chú vẽ theo và cắt được mạch như vậy mình cũng làm theo và nhớ cho anh ké 1 miếng với.(chú thiết kế mạch thế nào anh theo như vậy không cho chú độc quyền.
7- Anh hơi lăn tăn 1 tí là volt âm(Bias) trong mạch tại sao họ vẽ là -vbias 1 và -vbias 2 mặc dầu giống y chang nhau(Có thể họ vẽ cho dễ hiểu vì đây là POW-AMP hãng bán linh kiện cho mọi người tự ráp).
8- Đáng mừng là anh em mình có người ráp schema nầy đi trước mấy bước. Bác hoananh trong web nầy.Không biết Bác hoananh đã ráp xong chưa để mình được thỉnh giáo Bác ấy.
Vài lời trao đổi cuối năm cùng chú.Có gì không phải chú cứ mạnh dạn mắng anh để anh sáng mắt ra.À mấy linh kiện chú gửi, anh chưa nhân được. :evil:
Attachments:
The administrator has disabled public write access.

Re: Âm ly đèn Dynaco ST-70 23 Jan 2014 17:09 #1493

  • tuyenphuc
  • tuyenphuc's Avatar
  • Offline
  • Administrator
  • Posts: 536
  • Thank you received: 93
  • Karma: 9
@tanhb: Lại lăn tăn nữa rồi. Nghe cho kỹ lần cuối nhé. Vì trở, dĩ nhiên nó có chức năng chính là điện trở, nên ko có loại trở nào ko xài được (viết 1 câu thật tối nghĩa cho em nghĩ khùng luôn). Ko xài được người ta sản xuất ra làm gì.

Công nghệ làm trở nguyên 1 cục than xưa rồi. Con trở em cạo ra, là loại trở cầu chì (fuse), dùng than (ko phải dây) quấn trên 1 cái ống nên nhẹ tưng. Đặc điểm của nó là ko tỏa nhiệt, khi quá tải sẽ tự động đứt mạch, ko làm cháy board, vì vậy mới gọi là trở fuse. Khuyết điểm, khi mạch bị hư, khó dò ra chỗ nào hư vì nhìn nó vẫn mới toe, ko có dấu hiệu quá tải. Em mà chê ko xài thì đưa đây tôi xài dùm cho.

Linh kiện của ampli đèn quan trọng nhất là 2 cục OPT, cái này quyết định 70% chất lượng AT vì tín hiệu đi qua lõi từ thông khó lòng hoàn hảo, Kế đó là bóng đèn rồi đến những cái linh tinh. Nguồn tốt chỉ giúp điện thế ổn định, không bị ù è, noise v.v, hoàn toàn ko can dự gì đến chất lượng AT. Chỉ có điều, nếu amp ko bị ù è thì AT nghe hay hơn, thế thôi.

Mạch điện chỉ đóng vài trò thứ yếu. Tôi thiên về mạch cơ bản, làm cho thật hay đã rồi những cái khác tự nhiên sẽ hay theo. Tại sao người ta sáng chế ra nhiều loại mạch, đôi khi có những loại mạch cho ra những AT nghe lạ lạ, rồi người ta khen rối rít nói đó là AT hay. Sai rồi, lạ thì có, chưa chắc đã hay

AT hay là AT tái tạo trung thực 100% những AT trong tự nhiên hay chí ít là đĩa CD xuất xưởng từ studio. Điều này khó khả thi, nên mọi người phải chấp nhận những cái hiện có. Ampli đèn nhờ bù đắp được khuyết điểm công nghệ lớn nhất của transistor (đọc bài viết đầu tiên của tôi trong web này) nên lên ngôi trở lại khá lâu rồi, nhưng nó cũng có nhiều khuyết điểm và lại bắt đầu đi vào lối mòn. Chỉ có pre và amp thôi thì khó cựa quậy gì được. Tương lai, pro-sound sẽ qua mặt.

Tôi nghiên cứu pro-sound rất kỹ nên hiểu rõ vấn đề này. Phải hiểu rõ bản chất của AT, bản chất của tai con người rồi tìm hiểu công nghệ hiện nay và tương lai sẽ làm được cái gì mới tìm ra chân lý. Vài năm nữa, khi về hưu, tôi sẽ kết hợp công nghệ của pro và home sound lại và chắc chắn sẽ tìm ra đáp số.

Huyên thuyên nhiều quá rồi, trở lại chủ đề. Đánh giá chất lượng 1 sản phẩm nhất định là ở thành phần, mắt xích yếu nhất của nó (nguyên tắc thùng gỗ chứa nước đóng bằng nhiều thanh gỗ dài ngắn khác nhau, lượng nước chứa tối đa tùy thuộc thanh gỗ ngắn nhất). Chọn linh kiện sao cho có chất lượng đồng đêu phù hợp túi tiền là bài toán khó. Thấy chú tanhb dám bỏ tiền nhập OPT Mỹ tôi mới đưa ra cái đó, chứ này nhé, tango là số 1 nhưng vẫn còn số 2 số 3 nữa em à. Phải viết bài này vì biết đâu mai mốt chú ấy khoe: Em mới ráp điện trở lõi bằng platine, AT nghe hay lắm.

Thử “đo ván” tôi đi, ko chừng tôi chịu thua.

@ Bác Hoàng: Điện trở thì thay số chẵn thông thường được rồi, ko cần giống schema, sai 1 chút cỡ 10% ko ảnh hưởng gì đến hòa bình thế giới cả.

Bias V- có 1,2 là họ muốn chỉnh riêng cho từng đèn, lý do đèn ko bao giờ giống nhau hoàn toàn. Bác làm 1 biến trở chung cho cả 4 đèn cũng được.
The administrator has disabled public write access.
The following user(s) said Thank You: ngvtanhb

Re: Âm ly đèn Dynaco ST-70 23 Jan 2014 17:29 #1494

  • ngvtanhb
  • ngvtanhb's Avatar
  • Offline
  • Gold Boarder
  • Posts: 218
  • Karma: 0
Hi Chú Hoàng.

1. Mạch chú kèm theo ở cmnt của Chú là mạch cháu Up lên bên Topic của @hoananh. Còn anh @hoananh lập topic hỏi về kỹ thuật cái có sẵn. Nên cái sơ đồ của cháu có 3 đèn lái (1 12ax, 2 12au). Trong khi của anh @hoananh có 2 cái 12au. Chú xem rỏ để khi làm thì kg ngẩn ngơ ra, hình 2 cái đèn lái, sao mình làm thì 3, đếm đi đếm lại 1,2,3 thì mất thời gian :woohoo:
Hình cái của anh @hoananh là cái zin đấy. Mà nhìn thì chắc sơ đồ giống y chan cái sơ đồ Chú Phúc up trên trang chủ rồi, chỉ ghép 2 kênh lên 1 hộp.

2. BIAS làm 4 cái Vbias, có lẽ chỉnh từng cái đèn 1, nghe nói mỗi đèn, đôi khi mỗi khác kg đồng đều, nhất là mua se cần hend thì khác loạt sx. Nên làm 4 vbias để chỉnh từng cái. Cháu nghĩ vậy, đợi Chú Phúc thấy mình lang mang, nóng máy lên bấm huyệt lại là đúng thôi.

3. Linh kiện của CHú, chắc tài xế xe, tấp lề đường mua ổ bánh mì gặm, hay mê cái túp lìu bên "đèo" nên chậm trỡ thôi. CHú đợi them :laugh:

Giờ nhất định Chú Hoàng làm mạch mà Chú up lại có cái PCB mạch lái đúng không? Cháu làm cái đó đấy. Và làm một cái pre thích hợp luôn 1 chass thì : 2 bóng 6SN7(12ax), 1 bóng 12ax, 2 bóng 12au, 4 bóng EL34. Vậy nhé
The administrator has disabled public write access.

Re: Âm ly đèn Dynaco ST-70 23 Jan 2014 17:30 #1495

  • ngvtanhb
  • ngvtanhb's Avatar
  • Offline
  • Gold Boarder
  • Posts: 218
  • Karma: 0
Hi Chú Phúc.

Cháu, thong rồi ạ. Hichic, cũng lăng tang thiệt, thong cảm cho cháu, càng "nửa nạt nửa mỡ" là càng lăng tang. :laugh: :laugh:
The administrator has disabled public write access.

Re: Âm ly đèn Dynaco ST-70 23 Jan 2014 17:41 #1496

  • ngvtanhb
  • ngvtanhb's Avatar
  • Offline
  • Gold Boarder
  • Posts: 218
  • Karma: 0
Hi CHú Hoàng !!.

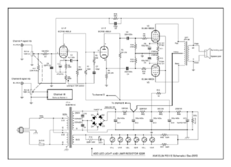
Đây, đây, cháu lục tung cũng ra cái này cũng EL34 luôn, nó tương đồng với cái schema cháu Up trước mà chú thấy đấy.
Giờ này, Nguồn, thì bơ nguyên cái cháu up bên dưới có phần nguồn cho bias, còn phần tín hiệu, thì giữ nguyên cái cháu up nhé. Cháu làm vậy đấy.

The administrator has disabled public write access.

Re: Âm ly đèn Dynaco ST-70 23 Jan 2014 17:42 #1497

  • hoangt
  • hoangt's Avatar
  • Offline
  • Senior Boarder
  • Posts: 78
  • Thank you received: 4
  • Karma: 0
À hiểu rồi hóa ra mấy bữa nay nằm chung 1 giường người có võ công gia truyền mà không biết.OK chơi luôn đang tìm chổ bán đèn Nga hoặc TQ tương đương 12AX7A(1 cái) và 12AƯA(2 cái) 4 đèn EL34 hoặc tương đương như vậy của Nga(Hiện anh đang có 2 đèn 6L6 của Nga rồi không rõ là có giống chân y chang EL 34 không.Xem lại thì Bác Phúc nói là giống nhau mà còn khen 6L6 tiếng hay hơn EL34 nữa,nếu y chang nhau anh chỉ mua thêm 2 bóng nữa thôi).Vậy nghe chú ta cùng bước đều bước nhé.DZÔ
The administrator has disabled public write access.

Re: Âm ly đèn Dynaco ST-70 23 Jan 2014 18:23 #1498

  • ngvtanhb
  • ngvtanhb's Avatar
  • Offline
  • Gold Boarder
  • Posts: 218
  • Karma: 0
Hi Chú Phúc, Chú Hoàng.

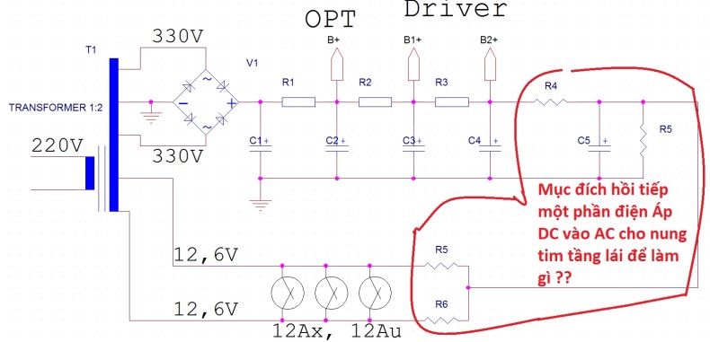
Có lang thang trên nét, thấy cái mạch cho El84, (cũng going EL34). thì mạch nguồn thấy trường hợp thế này.
Một phần nguồn DC được giảm áp, thấp xuống 12,6V DC rồi, hồi tiếp vào 12,6V AC của nguồn nung nóng tin cho dòng 12Axx. Mục đích việc này là gì? Có thể giải thích giúp không ạ. Cháu lăng tăng, không hiểu, trong khi thấy nhiều mạch nguồn làm kiểu này lắm.
Cháu up 1 cái gốc trên mạng( bị mờ, kg rõ linh trị số linh kiện luôn)
1 cái, cháu vẽ nháp lại trừ OrCAD để rõ hơn ạ


The administrator has disabled public write access.

Re: Âm ly đèn Dynaco ST-70 24 Jan 2014 00:36 #1499

  • tuyenphuc
  • tuyenphuc's Avatar
  • Offline
  • Administrator
  • Posts: 536
  • Thank you received: 93
  • Karma: 9
Mạch này dành cho những người thích lăn tăn ráp, để đến khi ráp họ luớ quớ chạm tay vào tim đèn bị điện giật cho mình coi cười chơi. Hè hè. :laugh: :laugh:

Giỡn chút thôi, tôi giải thích nhé. Ampli đèn có cái lạ, hễ mỗi lần thay đổi mạch bất kỳ thì nó sẽ tạo ra một thứ tiếng lạ lạ. Khi đã hết cách làm cho amp hay hơn (có mỗi mấy cây đèn và vài chục linh kiện thì làm gì được nữa) thì dân DIY bắt đầu chuyển sang chọc ngoáy, hết gắn cái này lại đổi cái kia. Tình cờ sao đó họ nối đường cao thế vào tim đèn và tự nhiên tạo ra 1 AT nghe khác lạ. Tôi có biết chuyện này, trong forum của họ cũng có giải thích sao đó, nhưng chính tôi cũng ko hiểu nổi. Tôi ráp máy, đường cao thế mình lo lấy tụ, choke lọc cho tuyệt nọc điện AC còn chưa xong, đằng này họ lại cố tình cho thêm vào. Cũng có thể, với liều lượng nào đó, AC sẽ cộng hưởng với tín hiệu tạo ra dạng AT quái chiêu nào đó.

Amplifier nghĩa là bộ khuếch đại, nhiệm vụ của nó chỉ là tái tạo tín hiệu input cho thật giống nguyên bản nhưng có CS cao hơn. Chuyện biến đổi AT theo ý thích mỗi người lại là chuyện khác, phải xài thêm nhiều thiết bị chuyên dùng, bên pro-sound gọi là xử lý tín hiệu (processor). Loại này thường là đồ digital, nên trên lý thuyết nó có thể tạo ra tất cả mọi AT nếu muốn. Thí dụ tôi có thể biến AT của chú em tanhb khi hát karaoke thành giọng gà mái cũng được, dễ ợt

Khi ráp tube amp, các bạn nên cố gắng ráp sao cho phát huy hết tất cả tính năng của mạch cơ bản, đạt được rồi thì sau đó muốn sửa AT ra sao thì sửa, khi đó mới có cái để so sánh. Chú tanhb chưa ráp được cái gì ra hồn, còn thua cả bác Hoàng vậy mà cứ lăn tăn mạch này mạch nọ. Cứ ráp xong cái gì đó rồi hỏi tiếp, sao cũng được. Thời điểm này hãy chú trong vào 2 cái schema em đã chọn.

Có người vừa gọi đi vài ve. Mai tiếp.
Last Edit: 24 Jan 2014 00:37 by tuyenphuc.
The administrator has disabled public write access.
Moderators: 10
Time to create page: 0.113 seconds